红通人员被遣返中国 为深大通集团实控人之妻
创建日期:
2025年12月11日
来源:
2025年12月11日上午,中国驻菲律宾大使馆发文称,近日,中国与菲律宾两国在国际刑警组织框架下开展执法合作,成功拦截并遣返涉嫌职务犯罪的重要红通人员郝某,其涉案金额高达约9.7亿元人民币。


据界面新闻报道,12月1日,消防移民局(BI)在巴拉尼诺·阿基诺国际机场(NAIA)1号航站楼查获一名中国籍逃犯。移民局表示,57岁的郝某(郝斌)有意从新加坡经防疫前往美国,但在NAIA 1号航站楼,其数据在移民局的APIS(旅客预先信息系统)中引发警报,引起注意。
移民局副局长马布拉克(Melvin Mabulac)称,这起案件属于“敏感、高规格案件”。“系统一触发,我们立即联系国际刑警组织(国际刑警组织),确认她正收到通红色缉私令通缉。我们立即通知中国执法单位,因此在她进一步行动之前,就已经拦截成功。”
界面新闻查询发现,此次被遣返的红通人员郝某,为深大通集团实际控制人姜剑的妻子郝斌。据了解,自2024年以来郝斌一直是国际刑警组织红色通缉令的对象。
公开资料显示,郝斌为深大通集团下属公司董事长。经查,深大通集团主公司为深圳大通实业股份有限公司,成立于1987年,下辖成员企业共119家。除与深大通有关联,郝斌还在国内2家公司担任法代,在8家公司担任高管。界面新闻查询发现,与郝斌相关的公司多位于山东,且大多聚焦在房地产领域。目前,与之相关联的6家公司已注销,另外2家显示“吊销”。
此前,他们夫妻二人还曾一同卷入多起债务仲裁和法律纠纷中。在2023年《上海证券报》的报道中,姜剑曾于2016年涉及到一场质押式证券回购纠纷案中,里面提到“姜剑以其持有的深大通股票(证券代码000038,现在为:大通退(退市))质押给公司,合计融入资金人民币29646.00万元。郝斌出具《配偶质押同意书》。”
另据上海证券报2024年3月的一篇报道显示,在2024年2月23日举行的证监会新闻发布会上,证监会首席检查官、稽查局局长李明提到“深大通暴力抗法事件”是暴力抗法的典型事例。

2019年5月22日下午,证监会4名调查人员向深大通及实际控制人姜剑送达立案调查通知书。让人始料未及的是,在该正常执法过程中,深大通员工使用推搡、抓挠调查人员,抢夺、摔砸执法记录仪等暴力方法抗拒调查,致证监会调查人员软组织损伤、手臂被抓伤、执法记录仪部分零件损毁。
事件发生后,当地公安机关出警,依法对三名涉案人员的妨害公务行为进行调查,两名肇事者被行政拘留,一人处行政警告处理。
2019年5月25日晚间,深大通在公司官网上发布了一封公司和实际控制人姜剑联合署名的致歉信。姜剑在这份致歉信中表示,对公司相关人员在证监会稽查人员执法过程中出现的恶劣行为致以最诚挚的歉意。
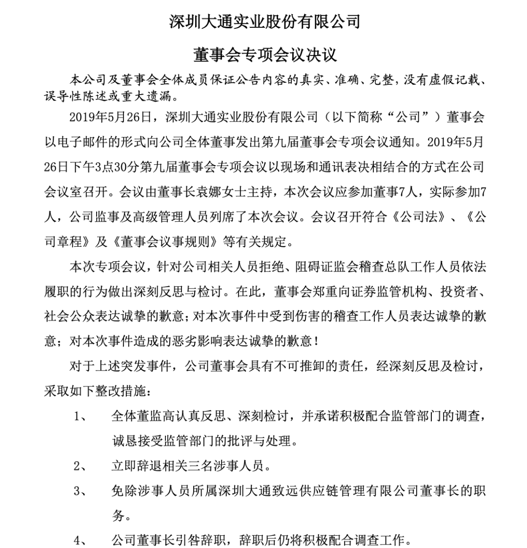
上市公司深大通2019年5月26日发布公告称,针对公司相关人员拒绝、阻碍证监会稽查总队工作人员依法履职的行为做出深刻反思与检讨。深大通表示,“公司董事长引咎辞职,辞职后仍将积极配合调查工作;立即辞退相关三名涉事人员;免除涉事人员所属深圳大通致远供应链管理有限公司董事长的职务。”

来源:中国驻菲律宾大使馆、界面新闻、上海证券报、公开信息
Facebook
X